海南矿业前三季度实现归母净利润5.46亿元,同比增长13.81%
10月30日,海南矿业发布2024年三季度经营业绩,前三季度公司实现营业收入31.72亿元,归母净利润5.46亿元,同比增长13.81%。
报告期内,公司铁矿石、油气业务稳健经营,新能源项目建设加速推进,全球化布局持续拓展,进一步夯实“矿产+能源”的产业布局。
公司积极响应证监会市值管理监管指引的要求,快速行动,增强投资者的获得感。公司自8月底发布第二期股份回购注销方案以来,截至三季度末,回购金额已达下限,累计使用7632万元从二级市场回购1397万股。
此外,公司还与三季报同步披露了拟将部分首次回购股份用途变更为注销的举措,并首次推出中期分红,拟向全体股东每10股派发现金红利人民币0.2元,进一步提升股东回报。
“铁矿石+油气”扎实运营 经营业绩稳健
2024年前三季度,在铁矿石普氏价格指数同比下降、布伦特原油平均价格基本持平的背景下,海南矿业通过深化精益管理,提升运营水平,稳住“铁矿石+油气”业务基本盘,累计实现营收31.72亿元,归母净利润5.46亿元,同比增长13.81%,保持了稳健的经营态势。其中三季度实现营收9.85亿元,归母净利润1.44亿元。

图为石碌铁矿分公司地下采矿场
在铁矿石业务方面,受超强台风“摩羯”登陆海南、连续降雨的不利天气条件,以及由露天开采转入地采后,原矿品位下降、露采产量逐年减少等不利因素交织影响,公司第三季度铁矿石成品矿产量同比有所下降。
在油气业务方面,洛克石油通过优化井场流程和新增加密井等措施,完成4口调整井的钻完井作业并投入生产,成功实现增储上产。第三季度油气权益产量完成202.16万桶当量,油气销量156.11万桶当量,均实现20%以上的同比增长。

图为洛克石油川中八角场天然气田项目
新能源项目落地在即 有望年内投产
聚焦新的增长点,海南矿业倾力推进新能源赛道锂资源一体化产业布局,报告期内,氢氧化锂和马里锂矿两个在建项目取得扎实进展。

图为星之海公司2万吨氢氧化锂项目建设现场
星之海公司2万吨氢氧化锂项目(一期)项目土建工程、钢结构施工、设备安装等完成率达96%以上,建构筑物主体结构安装和生产所需的火法段、湿法段设备安装均已完成,项目建设进入收尾阶段。目前,进口的1.5万吨锂精矿原料已全部入库,试生产前准备工作有序推进,预计于年内建成并试生产。
位于非洲马里的布谷尼锂矿建设一期项目Ngoualana矿坑已于今年7月份开始采矿表土剥离作业,截至报告期末已完成剥离矿石量超4万吨;并同步开始选矿厂土建工程施工,当前已完成90%的建设进度,一期项目预计于2025年初建成投产。

图为非洲马里布谷尼锂矿项目建设现场
两个新能源项目建成投产后,公司将跻身国内少数具备自有优质矿山与高品质先进加工产线一体化优势的锂资源上游企业。
海外投资获新进展 全球化加速推进
今年以来,海南矿业着眼全球化范围的能源和矿产投资机会,加速推进公司产业全球化布局。7月,公司与沙特阿吉兰兄弟矿业签署合作意向,共同探讨在沙特合作建设锂盐厂项目的可行性,为进一步扩展公司新能源赛道产业规模提供了新的契机。
9月,公司全资子公司洛克石油向Tethys Oil AB全体股东发出现金收购要约,拟以约1.83亿美元要约收购该公司不低于90%的股份,获得该公司在阿曼苏丹国4个区块的油田权益。

图为Tethys Oil AB(特提斯公司)在阿曼持有权益的油田分布图。(图片来自特提斯公司官网)
该收购完成后,海南矿业的油气业务规模将得到大幅度提升,也将有助于加速推进公司的全球化进程。目前,洛克石油已在纳斯达克斯德哥尔摩交易所正式披露要约收购文件,交易所涉及的相关政府审批正在积极推进。
回购增持分红三箭齐发 彰显发展信心
基于对公司未来发展的信心,继今年3月完成首次股份回购后,海南矿业于报告期内再次实施回购。截至报告期末,公司累计使用7632万元从二级市场回购1397万股,用于注销并减少公司注册资本。
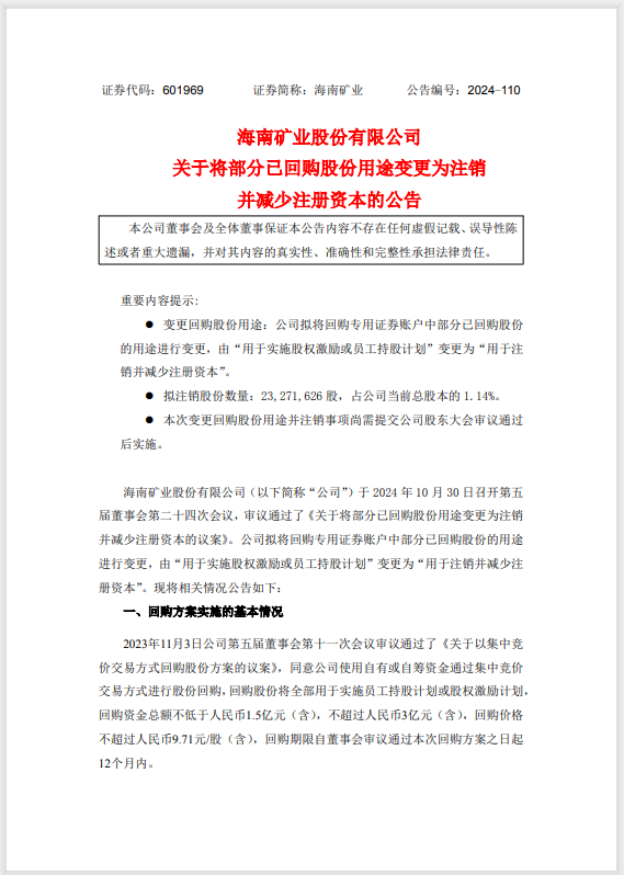
在公司第三季度报告发布当日,海南矿业同时发布部分已回购股份用途变更的公告,拟将首次回购股份中的2327万股,用途由“用于实施股权激励或员工持股计划”变更为“用于注销并减少注册资本”。这一举措将有利于进一步提升每股收益及每股净资产等财务指标,提高公司股东的投资回报率,增强投资者信心。
今年10月27日,公司部分董事及全体高管完成首次集体增持公司股份计划,累计增持28.88万股,累计增持金额人民币196.6766万元。在此前的8月,海南矿业的控股股东非凡 高科也披露完成对该公司的首次增持计划,累计增持1640万股。


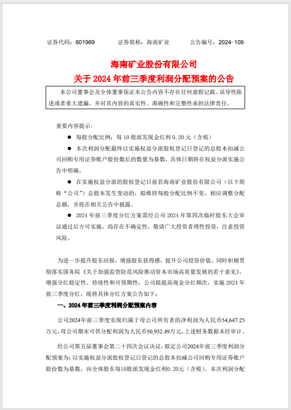
图为公司2024年前三季度利润分配预案、将部分已回购股份用途变更为注销并减少注册资本的公告
10月30日,公司还公告了2024年前三季度利润分配预案,拟向全体股东每10股派发现金红利0.20元(含税)。这是海南矿业上市以来首次推出中期分红计划,有助于增进股东回报、提振股东对公司未来发展的信心。












